Previous chapter
Quaternion은 4개의 독립된 체계로 구성된 4차원의 수집합으로서, 복소수에서 다룬 2차원의 복소평면을 4차원 공간으로 확장하는 개념이다.
사원수 대수
Quaternion은 복소수처럼 동일하게 허수를 사용하는 수의 집합이다.
복소수가 하나의 실수부와 하나의 허수부로 구성된 반면, Quaternion은 하나의 실수부와 3개의 허수부로 구성된다. 총 4가지 수 체계를 사용하기 때문에 사원수라고 한다.
복소평면
잠시 복소수의 영역으로 돌아와보자.
실수는 1차원의 직선을 사용해 시각적으로 표현할 수 있다. 반면 복소수는 실수 + 허수 부분으로 이루어져있으므로, 이를 온전히 표현하기 위해서는 2차원 공간으로 표현해야한다.
두 축을 실수축(Re)과 허수축(Im)으로 설정하면 순서쌍으로 표현하는 (a,b) 복소수는 위와같이 표현가능하다.
여기에서 크기가 1인 단위 복소수를 모다 복소평면에 표현하면 단위원의 형태가 만들어진다.
단위 복소수는 곱셈에 대해 특별한 성질을 만족한다.
실수 a와 허수i의 곱셈결과의 연산 결과를 복소평면에 나타낸다면, (a,0)을 90도 회전시킨 결과다.
한번 더 곱할 시 (-a,0), 그다음은(0,-a)이다.
이로써 임의의 복소수에 단위 복소수i를 곱한 결과는 해당 복소수를 90도 회전시킨 결과와 같음을 유추할 수 있다. 이를 삼각함수의 공식 을 이용해 단위원을 형성하는 임의의 단위 복소수 (a,b)를 다음과 같이 표현할 수 있다.
일반형으로 나타내면 다음과 같다. 임의의 복소수 (x,y)를 단위 복소수에 곱하여 복소수의 곱셈식을 얻을 수 있다.
어디서 본 것 같지 않나? 그렇다! 2차원 회전행렬이다!
즉, 임의의 복소수에 단위 복소수를 곱하는 것은 복소평면에서의 회전 변환을 의미한다!!!!!
— 사진 추가하기…
오일러 공식
1748년 오일러는 실수와 허수와의 관계에서 나아가 삼각함수와 자연지수함수와의 관계를 나타내는 오일러 공식을 발표했다. 오일러 공식은 단순히 암기하는 것을 넘어 공식이 어떻게 유도되는지 전체 과정을 이해해야 비로소 사원수를 이해할 수 있는 단계에 이른다. 자연지수 함수에서 시작하는 긴 여정을 시작해보자.
오일러 공식을 이해하려면 좌변의 자연지수함수 와 우변의 삼각함수의 미분, 이들을 급수로 표현하는 과정을 알아야 한다.
자연지수함수
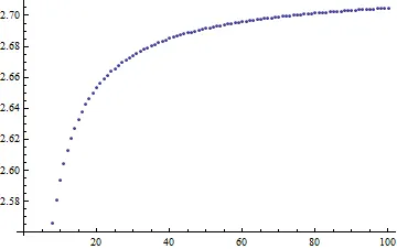
베르누이는 1683년 다음 식이 특정 상수에 근접한다는 사실을 알게 되었다.
x가 발산함에 따라 y값은 약 2.7182818…에 수렴하는데, 이 수를 무리수 라고 정의한다.
즉 e는 다음과 같이 표현할 수 있다.
sin함수와 cos함수의 도함수
다음 극한식을 증명해보자.
다음 식은 원과 부채꼴의 넓이를 구하는 공식으로부터 유도 가능하다.
1라디안의 부채꼴 넓이는 원의 넓이에서 를 나눈 만큼의 값이다. 부채꼴의 넓이는 각의 크기에 비례하므로, 중심각이인 부채꼴의 넓이는 위와 같다.
좋다. 이제 해당 부채꼴 내부에 딱 맞게 들어가는 삼각형 T를 만들자.
삼각형
급수
오일러 공식에서 사용되는 자연지수함수, sin, cos함수의 공통점은 무한으로 미분이 가능하다는 것이다.
따라서 무한으로 즐기는 세 함수를 급수로 나타낸다면 오일러 공식의 실마리가 풀릴 것이다.
기하급수는 등비수열의 합산이며, 더해지는 모든 항의 계수가 같은 조건이었다. 그러나 항마다 계수가 다른 급수도 있는데 이를 멱급수(Power Series)라고 한다.
비 판정법은 다음과 같다. L의 값이 1을 기준으로 작으면 언제나 수렴하고, 크면 언제나 발산한다.
1일 경우는… 그때그때 다르다. 기하급수는 계수가 모두 같으므로, n의 값과 무관하게 r이 나온다.
매클로린 급수(또는 테일러 급수)
무한미분가능함수를 급수 형태로 바꾼 것이다.
수렴하는 멱급수에서 공비 값을 x로 바꿔 멱급수를 다음과 같은 함수 x로 정의할 수 있다.
이 멱급수에 대응되는 어떤 함수가 있다고 가정해보자. 만약 그 함수가 무한 미분가능하다면 멱급수의 도함수는 다음과 같이 나타날 것이다.
원함수 를 n차 미분한 모든 도함수의 x값에 0을 대입하면 다음과 같이 멱급수를 구성하는 각 항의 계수값 값과 팩토리얼 값만 남는다. 즉 어떤 계수 에 대해 다음과 같은 식이 성립한다.
즉 테일러 급수 를 다음과 같이 나타낼 수 있다.
테일러 급수의 기본형을 확인했다! 이제 무한미분가능 함수를 테일러 급수로 나타내보자.
자연지수함수에 대응하는 매클로린 급수가 수렴하는지 판단하기 위해 비판정법을 사용한다.
해당 결과는 언제나 0이 나오므로 해당 급수는 언제나 수렴함을 확인할 수 있다.
→ 따라서 자연지수함수의 매클로린 급수는 유효하다.
다음은 사인함수다.
마지막으로 코사인함수도 같은 원리로 매클로린 판정가능하다는 것을 알 수 있다.
오일러 공식
사인함수와 코사인함수를 합쳐보면 다음과 같은 식이 나온다.
와 상당히 유사한 형태가 되었지만 몇몇 항의 부호가 조금씩 다르다는 것을 알 수 있다. 그렇다면 두 급수의 부호가 일치하려면 어떻게 해야할까?
정답은 복소수 i에서 찾을 수 있다. 크기가 1이고, 제곱하면 -1이 되는 수.
지수함수에 ix를 대입하면 다음과 같은 급수가 전개된다. 짝수항에만 i가 붙어있으므로, 사인함수에 ix를 대입하여 모든 식을 통일할 수 있다.
이제 모든 퍼즐조각이 모였다.
어디선가 본 모양이다. 복소평면에서 회전 변환을 담당하는 단위 복소수를 의미하는 식이 아래와 같았던 것, 기억하는가?
따라서 오일러 공식의 좌변 는 복소평면에서의 회전 변환을 의미함을 알 수 있다.
이로써 2차원 평면의 회전을 나타내는 방법이 하나 더 추가되었다.
Three i
사원수는 3개의 허수 로 구성되나, 얘네들은 모두 복소수의 허수 단위 와 성질이 동일하다.
세 허수 중에서 두 허수의 곱은 다음과 같이 나머지 다른 허수에 대응되는데 이들은 회전의 순환 순서 와 유사하게, 순서로 대응된다.
즉 다음과 같은 값이 나온다.
이 식으로부터 ij의 값은 k가 되고 kk=-1이므로, ijk=-1이라는 식이 성립한다.
복소수가 형태를 가진 것 처럼 사원수도 실수부와 허수부를 덧셈으로 묶고 실수를 사용해 허수부의 계수를 지정하 수 있다.
실수부를 스칼라, 허수부를 벡터라고 부른다.
Quaternion Vector
복소수는 2개의 수 집합이 직교하는 2차원 Complex Plane으로 시각화할 수 있었다. 이와 유사하게 4개의 요소를 사용하는 쿼터니언은 4차원 공간으로 시각화가 가능할 것이다. 그러나 3차원보다 높은 차원을 인지하는 것은 불가능하므로, 1+3차원으로 나눠서 생각한다.
실수 스칼라부와, 3차원 허수 벡터부 총 두가지 요소로 분리될 수 있다.
Addition
덧셈은 간단하게 다음과 같이 나타낼 수 있을 것이다.
Multiply
곱셈은 재미있게도 벡터의 내적, 외적을 사용해 다음과 같이 정리할 수 있다.
사원수에서 실수부가 0인 사원수를 특별히 순허수 사원수(Pure Imaginary Quaternion)이라고 부른다. 순허수 사원수는 세 허수로만 구성된 수를 말하는데, 3차원 벡터공간에 대응되는 개념이다.
즉, 3차원 공간이 사원수를 다루는 4차원 공간의 일부라면, 3차원 공간의 벡터 는 다음의 순허수 사원수에 대응된다고 할 수 있다.
그렇다면 순허수 사원수의 곱셈을 전개하자. 실수부의 값이 0이므로 식이 더욱 단순해진다. 아싸
Quaternion Rotation
자연지수함수, 사인함수와 코사인함수를 매클로린 급수로 전개했을 때, 세 급수가 통합하기 위해서는 허수 i를 사용해야했다.
사원수에서도 이와 동일한 개념이 있는지 증명하자.
Quaternion & Euler Formula
크기가 1인 순허수 사원수도 크기가 1이고 제곱한 값이 1이다. 이를 으로 지정하고 직접 확인하자.
은 다음과 같이 정의한다. 의 크기는 1이므로 다음 식이 성립한다.
이로써 의 크기도 1임을 알 수 있으며, 내적 도 값이 1이 된다.
이제 을 제곱해보자.
그런데 내적 값이 1이고, 서로 평행한 두 벡터의 외적값이 0이므로, 위 식은 다음과 같이 간략화할 수 있다.
따라서 크기가 1인 순허수의 제곱은 -1이 됨을 확인할 수 있다.
즉, 오일러 공식의 전개과정에서 허수 i 대신 순허수 사원수 벡터 을 사용할 수 있게 된다! 해금!
이러면 이제 자연상수의 지수함수로 사원수의 회전을 표현할 수 있게 된다.
단위 복소수와 형태가 유사한 것을 알 수 있다.
형태의 사원수는 4차원 공간에서 회전축 을 중심으로 회전 변환하는 성질을 가지는데, 이를 회전 사원수라고 한다. 은 크기가 1인 단위 벡터이므로, 의 조건에 의해 다음과 같이 전개되어 회전 사원수는 언제나 단위 사원수임을 확인할 수 있다.
켤레 사원수가 가지는 의미에 대해 알아보도록 하자.
이는 반대방향의 회전()을 의미한다. 진짜 주의하자. 축이 바뀌는 것이 아니다. 각이 마이너스로 바뀌는 것이다.
반대 방향의 회전을 의미하는 회전 사원수는 오일러공식으로도 확인할 수 있다.
단위 사원수와 켤레를 곱한 값은 언제나 1이 나옴을 이전에 확인했었다. 이를 자연 지수함수로 표현하면 다음과 같이 나타낼 수 있다.
사원수 에 대응하는 지수함수는 다음과 같았다.
즉, 다음과 같이 나타낼 수 있으며,
는 다음과 같이 전개된다.
3rd Dimension Rotation using Rotation Quaternion
회전 사원수를 이용하여 임의의 회전축 에 대해 3차원 공간의 벡터 를 각 만큼 회전시키는 방법을 확인해보자.
우리가 일반적으로 사용하는 3차원 공간의 벡터 는 순허수 사원수에 대응되는 개념이다.
라고 정의하자.
회전 사원수와 순허수 사원수 벡터 는 다음과 같이 전개된다.
사원수의 곱셈은 교환법칙이 성립하지 않으므로, 곱하는 순서에 신경쓰자. 기존 좌표계에 회전 행렬을 왼쪽에 똑같이 곱해주는 방식이다.
계산 결과를 살펴보면 회전사원수와 벡터를 곱한 결과는 원래 의도인 순허수 사원수가 아닌 네 요소를 모두 사용하는 일반 사원수가 나온다. 이 값은 3차원 공간인 순허수 사원수와 1대1대응했던 3차원 공간의 규격에서 벗어나게 되므로 3차원 공간의 요소로 사용할 수 없게 된다.
우리는 사원수의 곱의 결과가 항상 순허수 사원수가 되는 특별한 수식을 발견할 필요가 있다.
Next chapter



